Solution Finder Get Tech Support

Ultra-low Standby/No-load Power Solutions

Power Integrations makes it easy to meet the standby power requirements of Ecodesign Directive (ErP), ENERGY STAR, and other emerging energy-efficiency standards.

Of specific interest to standyby and no-load power supply designers are the ways in which PI products help meet standards requirements for EC Ecodesign Lots 6 (Standby and Off-mode) and 7 (External Power Supplies). For more information, see:

 

Power Integrations ICs deliver extremely low standby/no-load power with energy saving features

The graph below shows input power vs. output power as load increases for different PI product families. (For greater detail, click on the image.)

graph 1

 

 

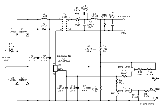
The following shows the application of CAPZero, SENZero, and LinkZero-AX to achieve ultra-low, no-load power of <10 mW.

 

 

 

Power Consumption at No-Load

1.5 W Zero No-Load Flyback Power Supply

No-load Input Power in PD mode vs. Input Line Voltage,
25 ºC, 50 Hz. 30 Minute Dwell Time at 230 VAC Prior to Taking Measurements.

Circuit schematic 1.5 W non-isolated flyback power Supply using LinkZero™-AX

 

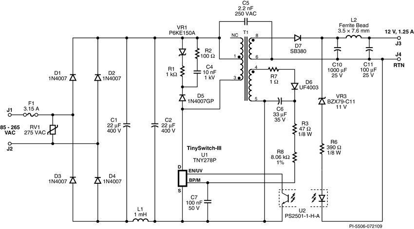
15 W PC Standby

Careful transformer design reduced power consumption of this 15 W solution from 29 mW no-load to less than 20 mW

15 W power supply using TinySwitch-III;
less than 20 mW input at 230 Vrms no-load

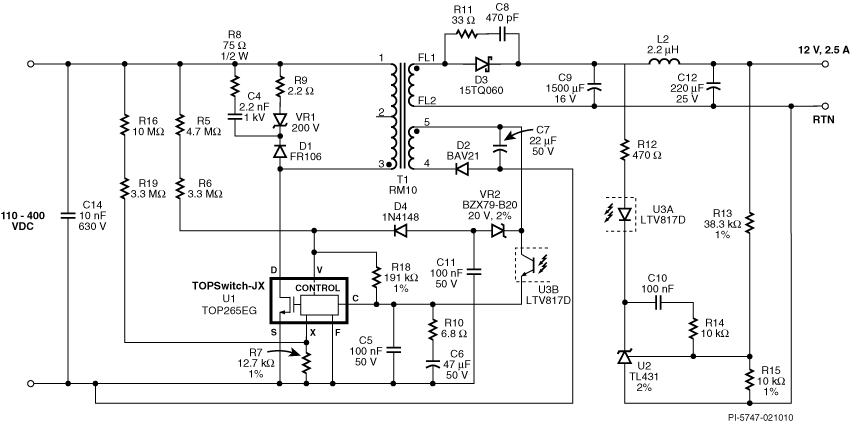
30 W PC Standby

Zero Load Input Power vs. Input Line Voltage, Room Temperature, 60 Hz.

High Efficiency 12 V, 30 W Standby Power Supply Using TOPSwitch®-JX TOP265EG

 

Reference Designs

Related Products

Related Products
Product
Data Sheet
Topology
Power Level
Description
Topology Any
Power Level N/A
Description

Zero Loss Automatic X Capacitor Rapid Discharge IC with Optional Lossless Zero Crossing Signal Generator

Topology Secondary Side - Opto Regulated
Power Level N/A
Description

Energy-Efficient Off-Line Switcher with Enhanced Flexibility and Extended Power Range

Topology Flyback, Secondary Side - FluxLink Regulated
Power Level 100 W
Description

Off-Line CV/CC QR Flyback Switcher IC with Integrated Primary-Side Switch, Synchronous Rectification and FluxLink Feedback

Topology Any
Power Level N/A
Description

Zero Loss Automatic X Capacitor Discharge IC

Topology Secondary Side - Opto Regulated
Power Level N/A
Description

Energy-Efficient, Off-Line Switcher with Line-Compensated Overload Power

Topology Primary Side Regulated
Power Level 9 W
Description

Zero No-Load Consumption Integrated Off-Line Switcher IC

Topology Primary Side Regulated
Power Level 6.5 W
Description

Zero Standby Consumption Integrated Off-Line Switcher IC

Topology Any
Power Level N/A
Description

Zero Loss High Voltage Sense Signal Disconnect IC

Topology Secondary Side - Opto Regulated
Power Level 244 W
Description

Integrated Off-Line Switcher with EcoSmart Technology for Highly Efficient Power Supplies

Additional Documents